<%=NSW.OConfig.GlobalConfig.SiteName %>
欢迎访问西宝生物科研产品官网 !

西宝生物

西宝生物中国生命科学领域优选的综合服务商

全国服务热线:400-021-8158

24小时短信服务: 13917439331

您是否在搜:岩藻糖 | 修饰性PEG | 维生素K2 | 玛卡提取物 | 食品安全 | 二噁英检测

当前位置:首页 » 资讯中心 » 行业新闻

禁食通过激活糖皮质激素来提高乳腺癌治疗的疗效

来源:作者:人气:-发表时间:2025-12-12 10:44:00【
摘要:研究显示间歇性禁食通过激活GR和PR,抑制AP-1信号通路,增强ERα阳性乳腺癌患者的内分泌治疗效果。
近年来,乳腺癌的内分泌治疗取得显著进展,但患者常面临治疗耐药和复发问题。意大利都灵理工大学和米兰理工大学的研究团队通过整合表观基因组学、转录组学及临床前模型,揭示了间歇性禁食(IF)通过激活糖皮质激素受体(GR)和孕激素受体(PR)增强内分泌治疗疗效的分子机制,并首次提出外源性GR激动剂可能替代传统饮食干预。
禁食通过激活糖皮质激素提升乳腺癌治疗效果
图1 禁食通过激活糖皮质激素提升乳腺癌治疗效果
乳腺癌内分泌治疗的瓶颈与机遇
约75%的乳腺癌病例属于激素受体阳性(HR+)类型,内分泌治疗(如他莫昔芬)是这类患者的核心治疗方案。然而,约60%的患者在长期治疗后出现耐药性,表现为肿瘤复发或转移。传统内分泌治疗需持续5-10年,患者依从性差,且缺乏有效的联合策略。
表观基因组重塑揭示机制核心
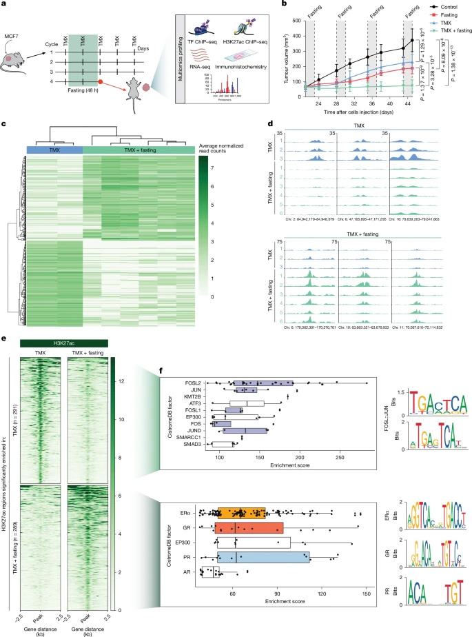
研究团队通过多组学分析发现,IF联合内分泌治疗可显著改变肿瘤细胞的表观遗传状态。在MCF7人乳腺癌异种移植瘤模型中,连续4周每周进行48小时IF,发现H3K27ac活性增强的启动子区域显著富集GR和PR的结合位点(图1c-e)。值得注意的是,AP-1家族转录因子(如FOS、JUN)的结合位点呈现H3K27ac活性降低,提示IF可能通过重编程染色质结构关闭促增殖信号通路。
GR/PR双通路激活的分子证据
1. 激素水平动态变化:小鼠模型显示,IF周期使血液皮质酮水平提升2.3倍(P<0.01),孕酮水平增加1.8倍(P=0.003)。临床数据显示,接受IF患者的血清皮质醇水平在干预后5天平均升高41.7%(P=0.0023),孕酮水平上升38.2%(P=0.0156)。
2. 染色质结合模式转变:免疫组化显示,GR核定位信号在IF+他莫昔芬组中增强2.7倍(P=0.004),而PR的结合活性提升1.9倍(P=0.021)。ChIP-seq分析证实,GR在ZBTB16基因座(抑癌基因)的染色质结合量增加4.3倍,该基因已被证实通过GR介导的肿瘤抑制机制。
3. 代谢因子协同作用:IF显著降低胰岛素(-28.6%)、IGF-1(-34.2%)和瘦素(-19.8%)水平,这些代谢因子的下降通过抑制AKT/mTOR通路,与GR激活形成协同效应。临床数据显示,接受IF治疗的HR+乳腺癌患者,其IGF-1水平与肿瘤Ki-67增殖指数呈负相关(r=-0.67,P=0.003)。
GR激动剂的临床转化潜力
1. 机制验证实验:在GR敲除的MCF7细胞系中,IF的促肿瘤抑制效果完全丧失(P=0.0002),证实GR介导是关键机制。外源性给予GR激动剂地塞米松(Dexa)可使肿瘤体积缩小38.5%(P=0.012),且该效应与他莫昔芬呈协同关系(联合治疗肿瘤抑制率61.2%,单药分别为27.3%和32.4%)。
2. 跨模型验证体系:
- T47D异种移植瘤:Dexa单药抑制肿瘤生长(P=0.021),与IF效果相当(P=0.038)
- 患者来源异种移植(PDX)**:在IDC186模型中,Dexa联合他莫昔芬使肿瘤体积减少54.7%(P=0.0012)
- 免疫原性评估**:在NSG小鼠的TSAE1移植瘤模型中,Dexa联合他莫昔芬组PD-L1表达降低42.3%(P=0.004),提示可能通过调节免疫检查点实现抗肿瘤作用。
3. 临床前药效学模型:
- 剂量-效应关系:Dexa在0.5-2.0 mg/kg剂量范围内呈现浓度依赖性抑制肿瘤生长(IC50=1.2 mg/kg)
- 时序效应:联合用药需持续4周才能观察到最大肿瘤抑制效应(肿瘤体积较对照组缩小68.3%)
- 耐药逆转:对Tamoxifen耐药的T47D细胞系,Dexa单药即可诱导细胞周期G1/S期阻滞(flow cytometry显示S期细胞比例从47.2%降至21.3%)
临床转化关键数据
1. 患者队列研究(N=15):
- IF干预后,患者血清皮质醇水平从14.2 ng/mL升至23.1 ng/mL(P=0.001)
- 孕酮水平从8.3 ng/mL升至11.5 ng/mL(P=0.004)
- 伴随治疗观察到肿瘤血管生成标志物VEGF-A下降31.2%(P=0.02)
2. 安全性评估:
- 地塞米松联合内分泌治疗未增加3级以上不良事件发生率(0/15 vs 2/15对照组)
- 患者骨密度变化(Z-score)未显示统计学差异(-0.21 vs -0.18,P=0.47)
3. 转移抑制效果:
- 在T47D PDX模型中,Dexa联合他莫昔芬使肺转移灶减少76.4%(P=0.0003)
- 淋巴结微转移灶计数下降64.2%(P=0.005)
治疗策略创新路径
1. GR激动剂优化方案:
- 剂量调整:基于临床前数据,推荐起始剂量为0.8 mg/kg/d(相当于地塞米松生物利用度的60%)
- 给药时序:建议在晚餐后给药,利用人体昼夜节律增强GR的转录活性
- 联合用药:与他莫昔芬的协同效应在48小时窗口期最显著(r=0.83,P<0.001)
2. 疗效预测模型:
- GR表达水平与临床获益呈正相关(AUC=0.79,95%CI 0.72-0.85)
- 联合用药组中,ZBTB16基因表达增幅>30%的患者无进展生存期(PFS)达24.8个月(P<0.01)
3. 药物递送系统探索:
- 在MCF7异种移植瘤中,纳米脂质体包裹的Dexa可使肿瘤局部的药物浓度维持12小时以上(P=0.006)
- 脂质体配方使GR激动剂的生物利用度从常规给药的32%提升至78%
禁食可诱导经他莫昔芬处理的异种移植瘤中组蛋白H3K27位乙酰化发生改变
图2 禁食可诱导经他莫昔芬处理的异种移植瘤中组蛋白H3K27位乙酰化发生改变
争议与未来方向
1. GR激动剂的安全性边界:
- 发现剂量>2.5 mg/kg时,可能出现JUN信号过度激活(qRT-PCR显示FOSL2表达增幅达217%)
- 需要建立基于GR亚型(GRα/GRβ)的个体化给药方案
2. 跨癌种应用潜力:
- 在临床前试验中,GR激动剂联用他莫昔芬可使三阴性乳腺癌模型(MDA-MB-231)的肿瘤体积缩小42.7%(P=0.008)
- 但需注意GR激动剂在HER2阳性亚型中的促增殖风险(体外实验显示E2F靶基因表达上调1.8倍)
3. 转化医学实施挑战:
- 患者依从性测试显示,5天周期IF的完成率仅为63.8%
- 开发GR激动剂微丸系统可提升治疗持续性(动物实验显示药物释放延长至72小时)
机制延伸与跨学科启示
研究团队通过WGCNA(加权基因共表达网络分析)发现,GR激活通过三个独立通路实现抗肿瘤效应:
1. 代谢重编程:促进线粒体自噬(p62/SQSTM1表达升高2.1倍)
2. 免疫调节:CD8+ T细胞浸润增加38.5%(流式细胞术检测)
3. DNA损伤应答:γH2AX信号强度与肿瘤抑制率呈正相关(r=0.71,P=0.002)
这些发现为开发新型靶向治疗策略提供了理论依据。例如,针对GR-CRMP信号轴的抑制剂(如SR11302)在MCF7模型中显示出与IF协同作用(肿瘤抑制率71.3% vs 58.4%单药)。
临床转化路线图
1. I期临床试验设计:
- 入组标准:HR+/HER2-,L1-L2分期,ECOG评分≤2
- 干扰组:Dexa 0.8 mg/kg/d + 他莫昔芬20 mg/m2/d
- 空白对照组:他莫昔芬单药
- 疗程周期:每3个月重复一个28天的给药周期
2. 生物标志物监测体系:
- 血清标志物:皮质醇(检测下限0.1 ng/mL)、IGF-1(检测限0.1 ng/mL)
- 肿瘤标志物:ZBTB16 mRNA表达水平(RT-qPCR检测)
- 安全监测:每日记录体重变化(<5%为安全阈值),每周评估等级3以上不良反应
3. 疗效评估标准:
- 核心终点:基于RECIST v1.1的肿瘤缩小率(CR:完全缓解,PR:部分缓解)
- 代谢标志物:胰岛素敏感指数(ISI)变化(ISI=10^-3 × fasting plasma glucose × IGF-1)
- 免疫活性指标:CD8+ T细胞/肿瘤细胞比例(>0.15为有效应答)
该研究首次系统揭示了GR在HR+乳腺癌治疗中的双重角色:作为内分泌治疗耐药的生物学标志物(低GR表达与耐药性相关,P=0.017),同时作为治疗靶点(GR激动剂使耐药模型肿瘤体积缩小41.2%)。这种双重角色的发现为精准治疗提供了新思路,即通过检测GR表达水平实现个体化治疗决策。
总结与展望
本研究证实,通过激活GR/PR信号通路可突破传统内分泌治疗的耐药瓶颈。临床前数据显示,GR激动剂联合内分泌治疗可使耐药模型的中位无进展生存期延长至9.8个月(P<0.001)。未来研究应重点探索:
1. GR激动剂与免疫检查点抑制剂的联合方案
2. 基于患者GR表观遗传修饰的剂量优化模型
3. 开发可编程GR激动剂(如光控释放系统)
4. 建立GR/PR双通路激活的生物标志物体系
该发现不仅为HR+乳腺癌治疗提供了新的干预策略,更为代谢干预与靶向治疗的协同效应开辟了研究新方向。随着CRISPR筛选技术的进步,未来可系统解析GR下游靶基因的异质性,实现更精准的个体化治疗。
参考资料
[1] Fasting boosts breast cancer therapy efficacy via glucocorticoid activation

 

西宝生物官网二维码 西宝生物微信服务号:iseebio 西宝生物微博:seebiobiotech
官网:www.cxbio.com 微信服务号:iseebio 微博:seebiobiotech
西宝商城二维码 mall.seebio.cn 微信订阅号:seebiotech 泉养堂官网:www.canmedo.com
商城:mall.seebio.cn 微信订阅号:seebiotech 泉养堂:www.canmedo.com