大家有没有思考过这个问题?人类和动物依赖自身的免疫系统维持机体稳态和健康,那植物靠什么撑过严寒酷暑、风吹日晒的呢?如何抵御害虫的啃食、微生物的侵染呢?没想到吧,答案是植物免疫系统。说实话,小编之前也是不知道的,那我们一起探索大自然的神奇吧!
自然生态系统中,植物免疫系统对于植物生存和庄稼的产量至关重要。研究表明,植物有两级先天免疫系统,分别称为模式触发免疫(PTI)和效应触发免疫(ETI)。PTI是由微生物通过细胞表面定位的模式识别受体(PRR)触发的,而ETI则是由病原效应蛋白通过主要在细胞内定位的受体激活的。PTI和ETI由不同的激活机制引发,并涉及不同的早期信号传导级联反应。
3月10号,来自中国科学院植物生理与生态研究所的辛秀芳课题组研究人员在《nature》上发表了题为“Pattern-recognition receptors are required for NLR-mediated plant immunity”的研究成果。该研究发现细菌感染诱发ETI的过程中,PTI也是不可或缺的,该研究首次将植物的两个主要免疫信号联系在一起,并阐明了PTI和ETI下游防御反应的相似性的机制。
PRR是细胞表面受体样激酶和蛋白(RLK和RLP),有细胞外配体结合结构域,可感知各种微生物的保守分子模式。NLR主要是细胞内蛋白,可检测植物细胞内部病原体衍生的效应蛋白。由PRRs和NLRs信号可引起下游细胞相似的反应,包括防御基因表达、活性氧(ROS)的产生和胼胝质的沉积,但是发生这种情况的机制以及细胞表面和细胞内的协同机制尚不清楚。
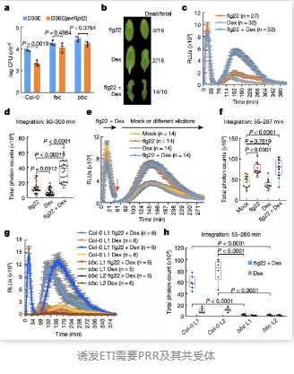
首先研究人员使用拟南芥作为研究对象,结果表明PRR及其共受体在ETI过程中发挥重要作用。 在fls2 efr cerk1 (fec) 和bak1 bkk1 cerk1 (bbc)突变体(缺乏PRR及其共受体的主要成分)中,Pst DC3000(AvrRpt2)不能触发有效的ETI响应,表明PRR 及其共受体是诱发ETI所必需的。
研究人员发现使用一种源自细菌鞭毛蛋白的22个氨基酸的肽flg22处理拟南芥,可加速AvrRpt2触发的超敏反应,尤其是在处理早期(5-6 h)。更重要的是,单独使用flg22可在35分钟内诱导快速且短暂的ROS产生,单独使用地塞米松可诱导微弱且较缓慢的ROS释放。但是,同时使用flg22和地塞米松可引发强烈的ROS产生,在治疗后2-3小时达到峰值,可持续几个小时,该过程需要PRR 及其共受体的参与,氧化酶同源物d(RBOHD)是连接PTI和ETI的关键分子。
最后,研究人员使用RNA测序分析了拟南芥中PTI途径其他成分的表达模式。结果表明,与Col-0植物相比,bbc植物中,包括WRKY22,WRKY29和FRK1(flg22诱导的PTI途径29的经典marker基因)表达下调。并且,ETI信号可迅速诱导PTI途径的关键基因(BAK1,BIK1和RBOOD)高表达。
我们都知道动物和人类细胞表面与细胞内免疫受体之间存在协同相互作用,表明不同生命领域的免疫受体功能可能具有相似性。该研究首次研究了植物免疫领域中与PTI和ETI相关的细胞特征相似性。该研究极具创新性,且意义重大,提示我们可通过调控PTI和ETI改善农作物等各种植物的抗性,实现其产量和质量的提升。
 |
 |
 |
| 官网:www.cxbio.com |
微信服务号:iseebio |
微博:seebiobiotech |
 |
 |
 |
| 商城:mall.seebio.cn |
微信订阅号:seebiotech |
泉养堂:www.canmedo.com |